[お知らせ]第49回日本放射線技術学会秋季学術大会の演題募集について
1 .会 期 2021年10月15日(金)~17日(日)
2 .会 場 熊本城ホール+Web(ハイブリッド開催)
https://www.kumamoto-jo-hall.jp/
〒860-0805 熊本県熊本市中央区桜町3番40号
TEL 096-312-3737
3 .参加登録費 正会員 12,000円 (不課税)
※事前参加登録した正会員のみ:10,000円
(不課税)
非会員 22,000円 (税込み)
学生会員 無料 (学生証提示)
学生非会員 3,000円 (税込み)(学生証提示)
※本大会は「Go To JSRTキャンペーン」の対象です.会員の方は
申込前に以下のサイトをご確認ください.参加費が1,000円引き
になります. https://www.jsrt.or.jp/data/news/44667/
当日会場でも参加登録ができますが,大会アプリへのログインID,パスワードの発行に多少の時間が必要なため,会員,学生会員を問わずRacNeからの事前参加登録を推奨します.なお,事前参加申し込み期間を過ぎた時点から大会開催期間中にかけてのWebによる参加登録については,まだ検討中です.
4 .発表形式:口述発表のみ
(今回の大会では学生発表セッションはありません.学生の方も通常の登録を行ってください.)
口述発表(一般演題:プレゼンテーション7 分,討論3 分 テーマ演題:プレゼンテーション10分,討論5 分の予定)
第49回秋季学術大会はハイブリッド形式での研究発表を行いますので,全ての一般演題およびテーマ演題は,口述発表のみとします.一般演題およびテーマ演題の発表者には,全て音声付き動画スライドデータを用意していただきます.全ての一般演題およびテーマ演題は大会アプリを使用してオンデマンドで閲覧が可能であり,Q&A機能による質疑応答が可能です.会場ではオンタイムで動画を用いて発表していただき,現地会場での質疑応答も行う予定です.
音声付き動画スライドデータの保存形式はMP 4 に統一しますので,これ以外の動画形式で作成されないように十分ご注意ください.演題の採択通知と共に,動画ファイルアップロードの期限とURLをお知らせします.座長および発表者は,現地会場あるいは他の場所からインターネット環境での参加が可能ですので,参加する場所に関わらず自分のセッションの開始時刻前になったらすみやかに,指定されたウェビナー会場に必ず入室してください.出席,ビデオおよび音声の確認を行います.
全ての発表の質疑応答はセッションの最後にまとめて行います.また,その時の様子を録画しWeb上で閲覧できるようにします.なお,このハイブリッド形式については,2021年2 月時点のものであり,今後技術上の仕様により変更になる可能性があります.変更になった場合は大会ホームページ等でお知らせしますので十分ご注意ください.
5 .演題募集について
- 演題申込資格
応募者(演者)は本学会会員・非会員を問いません.ただし,2020年度分までの会費が未納の場合は,非会員扱いとしての参加登録(22,000円)が必要となりますので,事前登録時には十分ご注意ください. - 募集期間
2021年4 月19日(月)~ 5 月26日(水)正午まで - 共同研究者
応募時およびアブストラクトに掲載できる共同研究者は7 名以内とします.なお,発表時はこの限りではありません.演者が発表できないときには,共同研究者に代わりに発表していただきます.共同責任者の役割と義務事項については,本学会の研究の倫理審査における倫理規程の運用内規を参照してください.
倫理規程ガイドライン:https://www.jsrt.or.jp/data/pdf/etc/naiki_rinri.pdf
※2016年度より,応募者の都合により発表することが困難となり,また,共同研究者のいずれの方も発表せず,演題が取下げとなった場合には,応募者および共同研究者の方に今後の演題採択等に関してペナルティが課されますので,ご注意ください. - 演題アブストラクトについて
演題応募では,演題審査のため,「アブストラクト本文〔800字〕」と「演題内容の新規性の説明〔300字〕」の2 通りを提出していただきます.「本文〔800字〕」には図表は使用せず,目的,方法,結果,結論(考察)ごとに解りやすく記述してください(参考文献はつけないでください.).特に目的,方法,結果が明記されていない場合は不採択の対象となります.なお,演題が採択された場合,応募時に記載された演題名(タイトル),所属,演者名,共同研究者名と,アブストラクト本文がそのまま予稿集に掲載されますので,十分にチェックしてください.応募方法については「9 . 演題応募方法」を参照してください. - 応募演題の倫理について
本学会における研究発表は,あらゆる場合において,患者やボランティア等の研究対象者の生命,健康,プライバシーおよび尊厳が守られていなければなりません.そのため,演題応募時には,以下に示す「応募演題の倫理に関する質問」に正しく回答していただく必要があります.演題応募者は,本学会の倫理規程および倫理規程の適切な取り扱いのためのガイドライン https://www.jsrt.or.jp/data/pdf/etc/guideline-rinri.pdf を十分に参照のうえ,応募演題に必要な倫理的対応について理解し,必要に応じて当該施設の倫理審査委員会で事前に承認を得てください.特に研究対象者(患者またはボランティア)の臨床データ(画像データ,検査結果,診断名,個人情報を含む)を用いた研究,観察者実験(視覚評価),またはアンケート調査が含まれる研究の場合には,ほとんどの場合において倫理承認が必要となりますので十分にご注意ください.倫理承認が必要である演題が応募時に倫理承認を得ていない(申請中を含む)場合は,事前審査で不採択となります.また,当該施設で倫理承認を受けている場合であっても,本学会の倫理規程に反する場合は,倫理的観点から不採択となることをご了解ください.なお,当該研究についての倫理承認番号等は,演題申し込み時には記載する必要がありませんが,倫理審査の段階で確認が必要と認められた場合は,倫理審査申請書と共に提出していただく場合があります.
「応募演題の倫理に関する質問」
設問A 応募演題における研究では,研究対象者(患者またはボランティア)に対し,研究を目的とした侵襲的な行為(放射線被ばく,肉体的・精神的苦痛を伴う行為,薬剤等の投与)を行っていますか. 1: 侵襲的な行為は一切行っていない.→ 設問(B)へ 2: 侵襲的な行為を行っている.→ 設問(E)へ 設問B 応募演題における研究に関して,当該施設において倫理承認を得ましたか. 1: 承認を得た.→ 設問(C)へ 2: 承認を得ていない.→ 設問(D)へ 3: 当該施設の倫理審査委員会に承認申請したが,審査免除(または審査不要)と判断された. 設問C 倫理承認の種別についてお答えください. 1 : 当該施設の倫理審査委員会で承認を得た. 2 : 当該施設に倫理審査委員会が存在しないので,同等の役割を持つ責任者あるいは施設長から,承認を得た. 3: その他( ) 設問D 応募演題が当該施設において倫理承認を得ていない理由についてお答えください. 1 : 応募演題は,本学会倫理規程ガイドラインにおいて区分される技術研究に該当し,観察者実験も本研究に含まれていない. 2 : 応募演題は,本学会倫理規程ガイドラインにおいて区分される技術研究に該当する.また,観察者実験が本研究に含まれるが,実験データを利用し研究発表を行うことに関して観察者全員から事前にインフォームド・コンセントを得ている.さらに,発表に際しては観察者の個人名が特定できないように配慮する予定である. 3 : 動物実験なので,施設の動物実験規則に基づき実施した. 4 : その他( ) 設問E 本学会では,研究者および研究機関(以下,研究者)は,許容範囲を超える放射線被ばく,苦痛の範囲が社会的な許容範囲を超える肉体的・精神的苦痛を伴う行為,および医学的妥当性が認められない不必要な薬剤投与等の侵襲的な行為を行ってはならないとしています.なお,許容範囲などについては,臨床研究法・各倫理指針などに基づく各施設などにおける倫理審査委員会で判断するものとしますが,この判断が学会の観点(ICRP Publication 62などを参考)から正当な理由のもとに問題があると考えられる場合に,不採択となる場合があります.なお,研究対象者に対し侵襲的な行為を伴う場合は,倫理承認の有無と,以下の3 項目のそれぞれについて記載してください.
- 医学的妥当性:医学の発展にとって,その研究が必要であることの妥当性
- 方法的特殊性:研究対象者に対する侵襲的な行為以外に選択肢がない
- 正確なインフォームド・コンセントの取得:侵襲行為に関わる被ばく線量や生物学的影響等の正確なデータを提示した上で,研究対象者から得られたものに限る
1 : 倫理承認の有無( ) 2 : 医学的妥当性( ) 3 : 方法的特殊性( ) 4 : インフォームド・コンセントの内容( ) 設問F 本学会では,二重投稿について「本学会が発行する印刷物および電子出版物について,既発表の論文,または他の学術雑誌に投稿中の論文と本質的に同じ論文を投稿する,または,既発表の論文と本質的に同じ内容の演題を本学会の学術大会等に応募する行為」と定義しています. - 既に発表されている論文との差異が明確に記述されていない.
- 投稿された論文または演題に,既に自身が発表している論文または著作物の本文,図表等の一部を引用し,かつ,その出典を明記していない.
- 投稿された論文または演題と同一の著者または少なくとも1 名の著者が同じで,内容が同一または極めて類似した内容の論文が既に発表されている.
- 本学会に投稿した論文または演題と同一の内容で,別の言語で発表した論文が既に発表されている.(詳細は,「研究の倫理審査における倫理規程の運用内規 6 .二重投稿の定義」を参照ください.)
□ 私は,上記の二重投稿でないことを確認して応募します.
- 利益相反(Conflict of Interest)の有無の公開について
発表する研究に関連して,企業等からの補助や援助を受けている場合(年間10万円相当以上),または,応募演題に関係する企業の被雇用者が共同研究者に含まれる場合は,その事実を開示する義務があります.演題応募時は利益相反の有無に関する質問に必ずお答えください.詳細は,本学会倫理規程および倫理規程ガイドラインをご覧ください.
本件は2008年3 月に厚生労働省が示した指針(厚生労働科学研究における利益相反(Conflict of Interest:COI)の管理に関する指針)に従い,本学会においても研究の公正性,信頼性を確保するために利害関係が想定される企業等との関わり(利益相反)について適正に対応することを念頭においています.JRC2013以降,利益相反に関するスライドを挿入する方針が定まり,第70回総会学術大会以降,表示を義務付けることとなりました.利益相反の公開方法は,発表スライドの2 枚目( 1 枚目はタイトル,施設名等)にスライドを挿入することとします.下記に示すサンプルスライドをご参照ください.利益相反の公開が不必要な演題 
利益相反の公開が必要な演題 
COIスライドのダウンロード(PPT) - 研究助成金などの公開について
研究助成金などの公開公的機関(科研費等)や各種の研究助成金(金額は問いません)などは利益相反の申告事項には含まれませんが,助成がある場合には,発表時に公開することを推奨します. - 演題審査
以下のような場合は応募演題が不採択となりますので,ご注意ください.審査に関する詳細は,研究の倫理審査における倫理規程の運用内規をご覧ください.
①倫理規程に反している場合
②アブストラクトに【目的】【方法】【結果】の見出しと内容が含まれていない場合
③アブストラクトの内容が審査員に解読できない場合
④新規性が極めて低い場合
⑤二重投稿と見なされる場合 - 演題応募方法
オンライン登録で演題を募集します.学会ホームページにアクセスし,“秋季学術大会”からお入りください.
※ 演題を登録される方は,事前に必ず,会員システム「RacNe (ラクネ)」にログインして所属,連絡先,メールアドレス等の必要事項を登録・確認してください,非会員の方も上記ページの「学会に入会せずにサイトを利用したい方」を選択のうえ,システムユーザ登録をお願いします,RacNe:https://service.jsrt.or.jp/
第49回秋季学術大会の運用データ管理システムは,RacNeとリンクして演題発表者の氏名,所属,連絡先住所等を確認する仕組みになっています.
- 登録をはじめる前に「アブストラクト本文」と「演題内容の新規性の説明」をテキスト形式にて作成し,デスクトップ上などに保存しておいてください.
- 演題名(タイトル)は52文字以内,アブストラクトの本文(「目的」以降)は800文字以内です.共同研究者の字数制限はありませんが,登録可能人数は7 名以内です.タイトル内の英語はキャピタライゼーションルール*に従ってください.なおサブタイトルがある場合はメインタイトル後に半角コロンと半角スペースを入れてからキャピタライゼーションルールに従って記載してください.*キャピタライゼーションルール:基本的には各単語の先頭だけを大文字にするが,冠詞,等位接続詞,前置詞,不定詞のtoはすべて小文字にする.
- 所属機関は複数選択できます.
- 「テーマ演題(口述発表)」もしくは「一般演題(口述発表)」を選択していただきます.テーマ演題の内容は「血流評価」「小児」「医療安全」とし,「テーマ演題」に採択された演題は,発表時間10分,質疑応答時間5 分で予定しています.また「テーマ演題」として採択されなかった演題は,「一般演題」の対象となります.
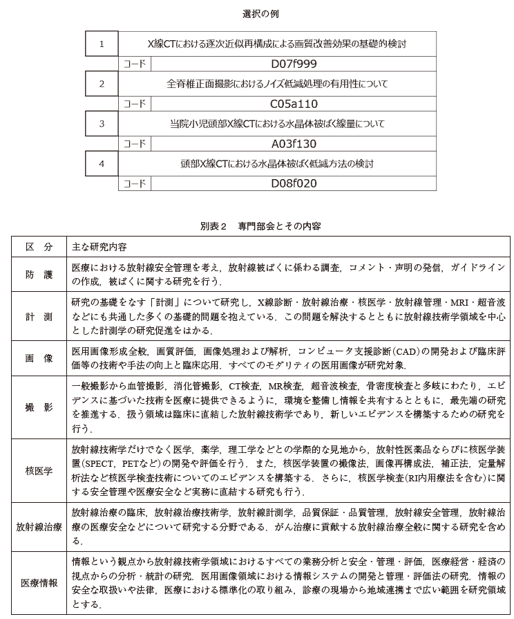
- 研究分野の演題区分(別表1 )を選択していただきます.別表1 内の“区分”については,別表2 をご参照ください.
- 原則として,JIS第1 ,第2 水準に対応していない文字は使用できません.例えば,丸数字やローマ数字,半角カタカナ,JIS規格に対応していない飾り文字は使用できません.
- 上付き文字が必要なときは,文字の前後を <SUP> と </SUP> で囲ってください.下付き文字が必要なときは,文字の前後を <SUB> と </SUB> で囲ってください.また,核種の質量数は, <sup>99m</sup>Tc または Tc-99m と書いてください.
- 演題登録用ウェブサイトはFirefox,Google Chrome,Internet Explorer,Microsoft Edge,Safariで動作確認を行っており,それぞれ最新バージョンの使用を前提としています.ウェブサイトから演題登録ができなかった場合も特別な配慮はいたしませんのでご注意ください.

- セキュリティの面から,暗号通信をご利用することをお勧めします.操作は暗号通信のボタン操作で簡便に行えま
す. - 一度登録されると演題登録番号が自動的に発行されます.演題登録番号と設定したパスワードにより登録受付期間内に何回でも修正が可能です.ただし,演題登録時に割り振られる登録番号とパスワードは登録者自身で管理いただくものであり,万一お忘れになりますと,抄録の変更やお問い合わせができなくなりますので,必ず登録番号とパスワードを控えておいてください.
- 登録ボタンを押してから登録の確認画面が表示されるまでに,少々時間がかかります.その間に登録ボタンを何度もクリックすると2 重, 3 重に重複登録されますので,一度クリックしてからしばらくお待ちください.
- 登録した氏名,所属,タイトル,アブストラクトなどはそのまま予稿集原稿となりますので,十分にチェックしてください.
- 演題受領書は登録時,修正時その都度E-mailにて自動的に返信されます.受領通知メールが届かない場合は,入力したご自分のメールアドレスを確認してください.それでも受領メールが届かない場合,または,UMIN登録後メールアドレスを変更した場合は,メール(jsrt49@c-linkage.co.jp)にて必ずご連絡ください.
- 詳細はホームページ上の注意事項をご参照ください.
――― 演題名に関する注意事項 ――― - 会社名や商品名,商標名を使用することはできません.
- 一般的でない略語は使用できません.
- 第一報,第二報,その1 ,その2 などの表現は認めていません.内容に応じたタイトルまたはサブタイトルをつけてください.
- 用いる用語は,日本放射線技術学会用語集などを参考にしてご記載ください.
- 核種の質量数は, <sup>99m</sup>Tc または Tc-99m と書いてください.
- 不適切な用語であるとプログラム委員会が判断した場合は,予告なしに改変する場合がありますのでご了承ください.
6 .演題の採否,演題区分,発表形式区分,発表日時,大会プログラム
- 応募演題の採否,演題区分,発表形式区分,発表日時の決定は,プログラム委員会を経て大会長に一任させていただきます.
- 演題採否通知書は日本放射線技術学会秋季学術大会係から2021年7 月下旬に電子メール(オンライン登録に使用したアドレス)にて通知します.
- 演題名,共同研究者などの変更について,プログラム委員会で決定された後は原則として認めません.大会プログラムなどの詳細は2021年9 月頃に学会ホームページに掲載し,会員には学会誌第77巻9 号(秋季学術大会プログラム掲載号)を送付します.
7 .特許法第30条について
本学会は特許法第30条に関わる指定学術団体となっています.詳細は特許庁ホームページをご覧ください.
URL https://www.jpo.go.jp/index.html
8 .情報交換会
学会2 日目の2021年10月16日(土)18時30分(予定)から,第1 会場のシビックホールにて開催する予定です.しかし,大会開催時のCovid-19感染症の状況により中止することがあります.
問 合 先
○オンライン登録のお問い合わせ
第49回日本放射線技術学会秋季学術大会 実行委員会 宛 E-mail jsrt49@c-linkage.co.jp
○参加登録等その他のお問い合わせ
公益社団法人 日本放射線技術学会 事務局 TEL 075-354-8989 E-mail office@jsrt.or.jp
〒600-8107 京都市下京区五条通新町東入東錺屋町167番地 ビューフォート五条烏丸3 階



