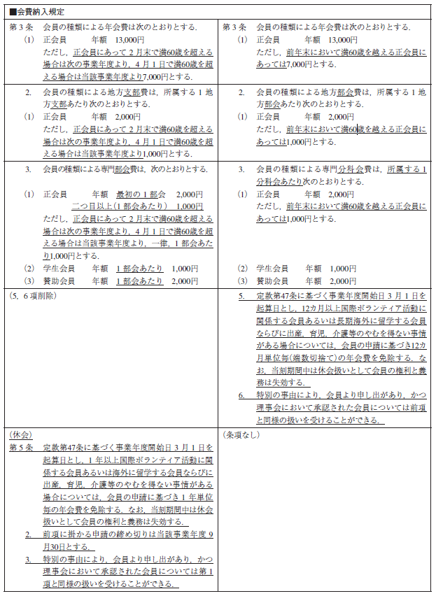
平成26年度第5回理事会(平成27年1月24日開催)にて,以下の通り諸規約・諸規定が一部改訂となりましたのでご案内します.なお,現行の諸規約・諸規定の全文は,ホームページの学会について⇒定款および諸規約・諸規定からご覧いただけます.
| (平成27年3月1日より施行) | |||||||||
| ■ | 組織再編に伴う主たる改訂箇所 | ||||||||
| 学術交流委員会 → 国際戦略委員会 広報委員会 → 広報・渉外委員会 | |||||||||
| 標準化小委員会 → 標準・規格委員会 広報担当 → 広報・渉外担当 | |||||||||
| 専門分科会,分科会,分科会長 → 専門部会,部会,部会長 | |||||||||
| 地方部会,部会,部会長 → 地方支部,支部,支部長 | |||||||||
| ■ | 表記の統一を目的とした主たる改訂箇所 | ||||||||
|
|||||||||
![]() |
|||||||||
![]() |
|||||||||
![]() |
|||||||||








